Quienes somos

¿Qué es el departamento de bienestar?

El Departamento de Bienestar del Poder Judicial es una unidad destinada a mejorar la calidad de vida de quienes forman parte de la institución.

Su función principal es administrar y gestionar una red de beneficios, apoyos y servicios que contribuyen al bienestar integral de sus afiliados/as y sus familias.

Misión

Nuestro Propósito

Contribuir al bienestar de los/as afiliados/as mediante una gestión eficiente y solidaria de beneficios que respondan a sus necesidades y fortalezcan su vínculo con el Poder Judicial.

Visión

Hacia Dónde Avanzamos

Ser reconocidos como un apoyo esencial para el mejoramiento de la calidad de vida de sus afiliados/as, y como un departamento moderno y eficiente en la entrega de sus servicios.

Compromiso
Amabilidad

Valores

Pilares de bienestar

Nuestros valores guían cada acción del Departamento de Bienestar, asegurando un servicio cercano, íntegro y comprometido con las necesidades de nuestros/as afiliados/as.

Trabajo en equipo
Integridad

Áreas de bienestar

Bienestar para tu vida

Nuestra oferta de beneficios te acompaña en distintas etapas, entregando soluciones oportunas y un respaldo permanente a quienes forman parte del Poder Judicial.

Equipo

Así Funcionamos

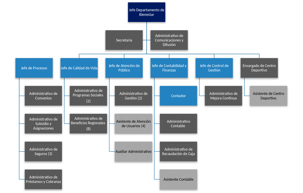
Conoce cómo se organiza el Departamento de Bienestar para entregar un servicio eficiente, transparente y orientado a las necesidades de nuestros/as afiliados/as. Nuestra estructura facilita el trabajo coordinado entre las distintas áreas que hacen posible la gestión de beneficios y el apoyo integral a la comunidad judicial.

Organigrama

Jefatura de Bienestar

El Jefe del Departamento de Bienestar, debe planificar, organizar, dirigir y controlar las labores del Departamento de Bienestar, velando por maximizar la satisfacción de los afiliados y su calidad de vida, en base a la normativa vigente y lineamientos que entregue el Consejo de Bienestar.

...
Felipe Águila Mora

Jefe departamento de Bienestar

Gestión Administrativa

El área de Gestión Administrativa brinda apoyo directo al funcionamiento del Departamento de Bienestar, coordinando tareas operativas, administrativas, comunicacionales y de atención institucional. Su labor contribuye a una gestión eficiente, ordenada y oportuna, facilitando el trabajo interno y fortaleciendo la entrega de información clara y accesible para afiliados y afiliadas.

...
Odette Peña Figueroa

Secretaria

...
Nicole Milla Reyes

Adm. de comunicaciones y difusión

Área de procesos

El Área de Procesos se encarga de gestionar, supervisar y optimizar los procedimientos internos del Departamento de Bienestar. Su labor garantiza que cada trámite y beneficio se realice de manera eficiente, segura y alineada con la normativa vigente, asegurando una experiencia ágil y confiable para nuestros/as afiliados/as.

...
Fernando Castillo Valenzuela

Jefe de procesos

...
Ximena Jorquera Navarro

Adm. de préstamos y cobranza

...
José Bascuñan Oliva

Adm. de subsidios y asignaciones

...
Isabel Ávila Bustamante

Adm. de seguros

...
Inés Flores Caballero

Adm. de seguros

...
Macarena Arenas Uribe

Adm. de seguros

...
María Abarca Sánchez

Adm. de convenios

Área calidad de vida

El Área de Calidad de Vida desarrolla y coordina iniciativas destinadas a promover el bienestar integral de los/as afiliados/as. A través de programas, apoyos y actividades orientadas a su desarrollo personal, familiar y laboral, esta área busca fortalecer la salud, el equilibrio y la calidad de vida de toda la comunidad judicial.

...
Paula Moya Muñoz

Jefe de calidad de vida

...
Luz Tapia Cordero

Adm. de programas sociales

...
Constanza Letelier Andaur

Adm. de programas sociales

Encargados regionales

A nivel nacional contamos con oficinas regionales en: Iquique, La Serena, Valparaíso, Talca, Concepción y Temuco, además de las Jurisdicciones de San Miguel y Santiago en la Región Metropolitana.
Nuestros Encargados Regionales, están disponibles de manera presencial, telefónica y correo electrónico para entregar información, orientación y tramitar los distintos beneficios y subsidios que entrega Bienestar. Gestionar a nivel local actividades definidas por el Departamento de Bienestar. Asesorar y atender problemáticas urgentes y/o necesidades de distinto tipo de nuestros afiliados/as que se encuentran trabajando y también de nuestros afiliados/as que se acogieron a Jubilación.

Área de atención al público

El Área de Atención al Público entrega orientación y soporte directo a los/as afiliados/as, respondiendo consultas, guiando trámites y facilitando el acceso a los beneficios del Departamento de Bienestar. Su labor asegura una atención cercana, oportuna y resolutiva, centrada en las necesidades de cada persona.

...
Karen Salgado Román

Jefe de atención de público

...
Luis Henríquez Carrasco

Adm. de gestión

...
Yanina Salinas Campos

Adm. de gestión

...
Fanny González Eichin

Asistente de atención de usuarios

...
Consuelo Carrera Cabello

Asistente de atención de usuarios

...
Daniela Vargas Campos

Asistente de atención de usuarios

...
Cesar Hijera Reyes

Asistente centro deportivo

Área contabilidad y finanzas

El Área de Contabilidad y Finanzas gestiona los recursos económicos del Departamento de Bienestar, asegurando un manejo responsable, transparente y acorde a la normativa vigente. Su trabajo permite ejecutar beneficios, mantener registros actualizados y garantizar una administración financiera sólida en favor de los/as afiliados/as.

...
Pablo Contreras Vega

Jefe de contabilidad y finazas

...
Marisol Nuñez Caroca

Contador

...
Juan Torres Silva

Asistente contable

...
David Blamey Gallardo

Adm. de recudación de caja

...
Claudia Palma Benítez

Asistente contable

Área control de gestión

El Área de Control de Gestión monitorea, analiza y evalúa el desempeño de los procesos y servicios del Departamento de Bienestar. Su labor permite identificar mejoras, optimizar recursos y asegurar que cada acción esté alineada con los objetivos institucionales, promoviendo una gestión eficiente y basada en evidencia.

...
Victoria Tapia Ortega

Jefe de control de gestión

...
Camila Cruz Dinamarca

Adm. de mejora continua

Área deportiva

El Área Deportiva promueve la actividad física y el bienestar integral mediante la gestión de espacios, programas y actividades recreativas. Su labor busca fomentar hábitos saludables, fortalecer la convivencia y ofrecer oportunidades de participación para todos/as los/as afiliados/as del Departamento de Bienestar.

...
Camilo Barrera Orellana

Encargado de centro deportivo

...
Alejandro Ramírez Zuñiga

Asistente de centro deportivo

Reglamento

Reglamento General Servicio de Bienestar

Este documento establece las normas que regulan el funcionamiento del Departamento de Bienestar, definiendo derechos, deberes y procedimientos para sus afiliados/as. Su propósito es asegurar una gestión transparente, ordenada y alineada con la normativa vigente.

Descargar decreto 28

Reglamento

Reglamento de Bienestar Poder Judicial

Este reglamento establece las normas que regulan el funcionamiento del Departamento de Bienestar del Poder Judicial, definiendo sus obligaciones y atribuciones. Su objetivo es garantizar un servicio transparente, equitativo y alineado con las disposiciones legales vigentes.

Descargar decreto 105